cht電腦資訊Linux
adm Find login register

xmms2 心得分享

coolcd
1 xmms2 心得分享
Promote 3 Bookmark 32008-09-13quote  

上次談到播放遠端音樂的話題有人推薦 xmms2,我認真玩了一陣子,覺得真的是很不錯,它的 media library 與 playlist 的功能很強, 能夠在沒有執行 client 的時候仍然播放音樂,實在太酷了!支援的格式多、開發似乎也還算積極,所以我決定用它來當成 linux 上主要的音樂播放軟體。

奇怪的是,雖然口碑不錯,但繁體中文的網站似乎沒什麼人分享心得,所以我寫了一些,請看附件。

有些地方我並不完全瞭解,譬如:collection/playlist 的部份,還需要研究一下,如果已經寫的部分理解有錯,請告訴我。

 

coolcd
2
Promote 0 Bookmark 02008-09-13quote  

對了,如果你是為了省資源才用 xmms2,大可不必,因為據我最近使用的經驗,xmms2d 的 CPU 使用率往往是比 mplayer 高,也比較吃記憶體!

winlin
3
Promote 0 Bookmark 02008-09-13quote  
coolcd

對了,如果你是為了省資源才用 xmms2,大可不必,因為據我最近使用的經驗,xmms2d 的 CPU 使用率往往是比 mplayer 高,也比較吃記憶體!

啊?最近正在找比較省資源的mp3 player,
我發現beep-media-player以及audacious都會讓我的筆電比平時升高約攝氏5度,
不是很滿意現狀,不知道coolcd或大家有何推薦的程式?
不一定要GUI的,但最好有支援撥放清單的,感謝~ 大笑

edited: 1
coolcd
4
Promote 0 Bookmark 02008-09-13quote  

如果不需要 media library,用 mplayer 就好啦! 快、省資源、功能強、支援平台多,只不過可能要自己寫一些 script 會比較方便。

如果要建立 media library,那我推薦 xmms2。

mplayer 有支援播放清單 (-playlist)。

winlin
5
Promote 0 Bookmark 02008-09-13quote  
coolcd

如果不需要 media library,用 mplayer 就好啦! 快、省資源、功能強、支援平台多,只不過可能要自己寫一些 script 會比較方便。

如果要建立 media library,那我推薦 xmms2。

mplayer 有支援播放清單 (-playlist)。

喔,原來mplayer才是王道...感謝推薦!待會試試溫度有沒有比較低
不過gmplayer的playlist不是普通難用大笑,我還要適應一下,
不然就找找有沒有其他的mplayer GUI

winlin
6
Promote 0 Bookmark 02008-09-13quote  

發現一個叫smplayer的mplayer front end
撥放清單的界面比gmplayer好上不少,而且還有「卡啦OK」模式,可以練唱!大笑

coolcd
7
Promote 0 Bookmark 02008-09-13quote  

smplayer 之前在 windows 用過,好像不太穩,不知在 debian 穩不穩?gmplayer 我覺得介面不太好、也不穩定。

我後來發覺應該不能說是 xmms2d 耗資源,而是 mplayer 太省資源! Orz

與其他有 gui 的播放軟體如 rhythmbox、audacious 相比

其實 xmms2d 並不算吃很多記憶體

但在 CPU 使用率上,xmms2d 的確偏高,時常會過 10%,不知道其他人有無此情形?

(alsa  1.0.16-2 、snd_hda_intel、2.6.26-1-686、Pentium M 1.86G、1GB RAM)

desty
8
Promote 3 Bookmark 22008-09-13quote  
winlin

 

啊?最近正在找比較省資源的mp3 player,
我發現beep-media-player以及audacious都會讓我的筆電比平時升高約攝氏5度,
不是很滿意現狀,不知道coolcd或大家有何推薦的程式?
不一定要GUI的,但最好有支援撥放清單的,感謝~ 大笑

 

cmus 是個不錯的選擇。

 http://cmus.sourceforge.net/

以下列出個人覺得不錯的特點(引用自 cmus 官網):

  • Vi / less style search mode
  • Vi style command mode with tab completion
  • Can be controlled via UNIX socket using cmus-remote command
  • UTF-8 support

 

View

cmus 具有七個不同的 view,view 之間的切換可用 1-7 來進行。

  • library view(1):列出所有的曲目,並以 artist/album 排序
  • sorted library view(2):與 view 1 相同,但是以使用者自訂的方式排序
  • playlist view(3):顯示 playlist
  • play queue view(4):播放佇列
  • browser(5):目錄瀏覽
  • filters view(6):列出使用者自訂的 filter
  • settings view(7):列出設定

 

 Play List Editing

  • 空白鍵:選取曲目,只有 view 2-4 可以選取
  • a:將選取的曲目複製到 library (view 1-2)
  • y:將選取的曲目複製到 playlist
  • e:將曲目附加(append)到 play queue
  • E:將曲目放在 play queue 前面 (prepend)

 

預設快速鍵

僅列出個人常用的數個

  • z:前一首
  • x:播放
  • c:暫停
  • v:停止
  • b:下一首
  • s:切換隨機播放
  • r:切換重複播放
  • C:切換連續播放  
  • tab:在 view 裡面的視窗間移動(例如 view 1)
  • 在 view 裡面的移動方式以及搜尋,與 vi 相同

 

其他有趣的操作跟詳細的說明,請參考 cmus 的 manual。

本人已不在此站活動
9
Promote 0 Bookmark 02008-09-13quote  

躲在角落小聲的說……,我只會用 mpg123/mpg321。:p

coolcd
10
Promote 0 Bookmark 02008-09-14quote  
LGJ

躲在角落小聲的說……,我只會用 mpg123/mpg321。:p

mpg123/mpg321 在國外好像還蠻受歡迎的,小而美吧!如果不是我的音樂來源太雜,我可能也會用這種小工具。

cmus 看起來很不錯,謝謝 desty 的分享,如果我早點知道的話,搞不好就不會去研究 xmms2 了 XD

有看我 xmms2 心得分享的請注意,我找到一些錯誤(關於 collection 的),所以重新上傳了修正的版本。

 

edited: 1
caleb
11
Promote 0 Bookmark 02008-09-14quote  

xine 和 mplayer 比起來不知道資源消耗如何?

我是都用 xine, 因為它支援 DVD menu。

我上一次用 mplayer 時, mplayer 還不能用 DVD menu,不知現在改善了沒。

xine 也可以當作一般的音樂播放器,也支援 stream。

winlin
12
Promote 0 Bookmark 02008-09-14quote  
caleb

xine 和 mplayer 比起來不知道資源消耗如何?

我是都用 xine, 因為它支援 DVD menu。

我上一次用 mplayer 時, mplayer 還不能用 DVD menu,不知現在改善了沒。

xine 也可以當作一般的音樂播放器,也支援 stream。

好久沒聽到xine了,前一陣子mplayer的確不支援DVD menu(現在我也不知道),
我當時改用vlc,OK

coolcd
13
Promote 2 Bookmark 12008-09-14quote  
caleb

xine 和 mplayer 比起來不知道資源消耗如何?

我是都用 xine, 因為它支援 DVD menu。

我上一次用 mplayer 時, mplayer 還不能用 DVD menu,不知現在改善了沒。

xine 也可以當作一般的音樂播放器,也支援 stream。

我剛好都有裝,所以大略測了一下。

播同一首曲子 (9:42, MP3,  Bitrate: 約 229k) ,大約都有播到 4,5 分鐘,但時間不一定。

VIRT    RES    SHR    %CPU       %MEM     Program
47020   8492   6076    1.3~2      0.8     mplayer (1:1.0.rc2svn20080706-0.1)
40484   15m    11m     0.7        1.5     smplayer (0.6.1-1)
215m    29m    12m     3.7~5.7    2.9     xine (0.99.5+cvs2007)
97680   13m    6244    3.0~42.6   1.3     xmms2 (0.5DrLecter-2)
4176    2180   1644    23.0~28.0  0.2     mpg123 (1.4.3-3)
23680   3036   2396    2.7~4.0    0.3     mpg321 (剛開始沒多久) (0.2.10.4)
23680   14m    13m     2.7~4.0    1.4     mpg321 (幾分鐘後) 
131m    38m    21m     3.0~5.0    3.8     rhythmbox (0.11.6-1)
95840   25m    16m     3.7~6.3    2.5     audacious (1.5.1-4)

結論:

  • 最省 CPU: mplayer / mpg321
  • 最省記憶體: mpg123 (如果 mpg321 沒有 memory leak,也很省)
  • XMMS2 可能有些問題,CPU 使用率不應該這麼高,而且跳動得很厲害
  • mpg123 的 CPU 使用率也高得可怕
  • GUI 方面,smplayer+mplayer 比 xine、audacious、rhythmbox 要省資源 (不論是記憶體或 CPU)。

edited: 2
coolcd
14
Promote 2 Bookmark 02008-09-15quote  

關於 xmms2 高 CPU 使用率的問題,找到這串討論

http://bugs.xmms2.xmms.se/view.php?id=1991

按照裡頭的指點,升級到 alsa 1.0.17.dfsg-2,並:

$ xmms2 config alsa.device = front:CARD=Intel
或者
$ xmms2 config alsa.device = hw:0

即可解決高 CPU 使用率的問題!

VIRT    RES    SHR    %CPU       %MEM     Program
47020   8492   6076    1.3~2      0.8     mplayer (1:1.0.rc2svn20080706-0.1)(alsa 1.0.16)
47016   8492   6080    1.3~2.7    0.8     mplayer (1:1.0.rc2svn20080706-0.1)(alsa 1.0.17)
40484   15m    11m     0.7        1.5     smplayer (0.6.1-1)(alsa 1.0.16)
215m    29m    12m     3.7~5.7    2.9     xine (0.99.5+cvs2007)(alsa 1.0.16)
97680   13m    6244    3.0~42.6   1.3     xmms2 (0.5DrLecter-2)(alsa 1.0.16 alsa.device = default)
92296   8500   6164    1.7~3.7    0.8     xmms2 (0.5DrLecter-2)(alsa 1.0.17 alsa.device = front:CARD=Intel)
49116   7100   3680    2.3~5.7    0.7     cmus (2.2.0-1+b1)(alsa 1.0.17)
4176    2180   1644    23.0~28.0  0.2     mpg123 (1.4.3-3)(alsa 1.0.16)
4176    2180   1648    2.7~4.7    0.2     mpg123 (1.4.3-3)(alsa 1.0.17)
23680   3036   2396    2.7~4.0    0.3     mpg321 (剛開始沒多久) (0.2.10.4)(alsa 1.0.16)
23680   14m    13m     2.7~4.0    1.4     mpg321 (幾分鐘後) (alsa 1.0.16)
23680   2756   2116    4.0~7.3    0.3     mpg321 (剛開始)(alsa 1.0.17)
23680   12m    11m     4.0~7.3    1.2     mpg321 (幾分鐘後)(alsa 1.0.17)
131m    38m    21m     3.0~5.0    3.8     rhythmbox (0.11.6-1)(alsa 1.0.16)
95840   25m    16m     3.7~6.3    2.5     audacious (1.5.1-4)(alsa 1.0.16)

結論

  • 現在看起來 XMMS2 的資源使用率只稍遜 mplayer 了!非常好!
  • cmus 有 tui,也很值得推薦!
  • mpg321 仍然會 memory leak。
  • mpg123 高 CPU 使用率改善了。
edited: 4
coolcd
15
Promote 0 Bookmark 02008-09-19quote  

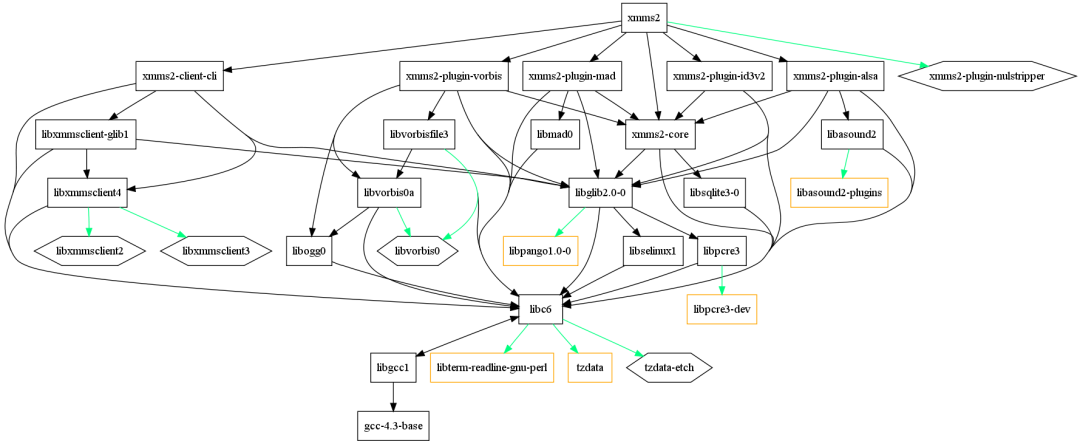
如果有人要多瞭解 xmms2 的話,可能會有興趣看這張圖:

 

Free Image Hosting at www.ImageShack.us

edited: 1
本人已不在此站活動
16
Promote 2 Bookmark 12009-04-23quote  
coolcd
結論
  • 現在看起來 XMMS2 的資源使用率只稍遜 mplayer 了!非常好!
  • cmus 有 tui,也很值得推薦!
  • mpg321 仍然會 memory leak。
  • mpg123 高 CPU 使用率改善了。

我現在改用 ffplay 了,能吃的格式實在太多了,而且很省資源。

這是附在 ffmpeg 上的一個小小播放器,影音檔通吃。

eliu
17
Promote 0 Bookmark 02009-04-23quote  
發現有些 youtube download 的 .flv 竟然 linux mplayer 不行 play。不知道有沒有辦法在 linux 用 flash player play .flv
本人已不在此站活動
18
Promote 1 Bookmark 12009-04-23quote  

eliu
發現有些 youtube download 的 .flv 竟然 linux mplayer 不行 play。不知道有沒有辦法在 linux 用 flash player play .flv

mplayer 可以播 flv 呀!是哪個 flv?我來 d/l 看看。

不然就 ffmpeg -i your.flv your.avi。大笑

ffmpeg 轉檔超級強。

caleb
19
Promote 0 Bookmark 02009-04-23quote  

ffplay 果然好用~今天才知道有這好物。

mplayer 不能用時不妨試試 xine, 偶爾有些影片是 mplayer 不能播,而 xine 可以播的。

再不行就用 vlc / gstreamer。

本人已不在此站活動
20
Promote 0 Bookmark 02009-04-23quote  

caleb
再不行就用 vlc / gstreamer。

gstreamer 的缺點是,最近的版本,flv 好像轉用轉檔的方式來播放,所以,碰到 flv,會在播放前轉檔,要等一陣子才會出現影音,有點討厭。

舊版本不會如此,直接支援播放。我目前用的是 gstreamer-0.10.22。

本人已不在此站活動
21 Audiopreview
Promote 0 Bookmark 12009-04-23quote  

要用 gstreamer 的話,還有一個另類輕量級的命令列影音播放器也很不錯用。audiopreview

他的特色是,你可以設定要預播幾秒鐘片段,這時在一堆影音檔找片子時很方便。當然你也可以播放全曲(片)。由於是用 gstreamer,有些格式可能會很吃資源。

coolcd
22
Promote 1 Bookmark 12009-04-23quote  

xmms2 剛在 2009-04-23 釋出新版

DrMattDestruction released

對使用者而言,較明顯的改變是:

  •  新的命令列介面 nycli:也就是 wiki 上的 New korving CLI。這個新的 client 端的命令列工具的最終目的是要取代原有的 xmms2 命令列工具,但在這個版本中,兩者仍然共存,新的命令列介面可用 nyxmms2 來呼叫。這個命令列工具不同的地方在於:
    • 如果沒有加 argument,會進入 shell mode;如果有 argument,就像原本的 xmms2 一樣 (稱為 inline mode)。
    • 重新整理命令,減少必需重覆輸入的部分 (例如:許多 *add 命令)
    • 所有命令都支援以 collection syntax 或 playlist position 作為 arguments
    • 現在所有命令都可用 "xmms2 help <command>" 來顯示詳細的用法
    • 詳細的自訂方式,請看設定檔 (包含 command alias)
  • 增加了多種格式的支援:True Audio (tta), Shorten (shn), WavPack, Flash Video (flv). Monkey's Audio (apefile)
  • 新增了一個以 mpg123 為基礎的 decoding engine,原本預設是用 mad,只要把 mad 的 priority 降低,就可以改用 mpg123 來解碼 (xmms2 config mad.priority.audio/mpeg 10)

看起來真是超實用的更新,有興趣的趕快先上吧!

別忘了回來回報心得哦~

我大概會等 debian testing 出來才會更新。  吐舌頭

edited: 3
coolcd
23
Promote 0 Bookmark 02010-08-18quote  

xmms2 支援 10/15/25/31 band Equalizer,其中,10 band 可以選擇 legacy 的版本(與 xmms/winamp2 相同)。

10 band: 31, 62, 125, 250, 500, 1K, 2K, 4K, 8K, 16K

10 band (legacy): 60, 170, 310, 600, 1K, 3K, 6K, 12K, 14K, 16k

15 band: 25, 40, 63, 100, 160, 250, 400, 630, 1k, 1.6k, 2.5k, 4k, 6.3k, 10k, 16k (xmms2 沒有詳細列出頻段,這是 google 查的一般規格)

(25 band 較少看到,暫時不管它) 

31 band: 20, 25, 31.5, 40, 50, 63, 80, 100, 125, 160, 200, 250, 315, 400, 500, 630, 800, 1k, 1.25k, 1.6k, 2k, 2.5k, 3.15k, 4k, 5k, 6.3k, 8k, 10k, 12.5k, 16k, 20k (xmms2 沒有詳細列出頻段,這是 google 查的一般規格)

 

主要的資訊可在 xmms2 Component:equalizer 找到。

如果不想用命令列調 eq,可以用一個用 python 寫的圖形介面程式 eq.py。雖然很醜,但還蠻好用的,需要裝 python-xmmsclient。

目前缺點是,不能儲存多組 eq,只能手工備份。 

coolcd
24
Promote 0 Bookmark 02010-09-08quote  

花了幾天的時間摸索 xmms2 0.7 Dr.No 的新命令列介面 nycli,發覺與舊版相比,雖然功能、易用性加強了一些,但也有退步/不成熟的地方,如 namespace、collection、playlist 的部分,也有一些 bugs。

這些說明都是在 Dr.No 上玩出來的,其他版本可能使用上會有一些出入。

說明在附檔,請享用。

edited: 3
eliu
25
Promote 0 Bookmark 02010-09-09quote  
coolcd
26
Promote 0 Bookmark 02010-09-11quote  

etude 是很不錯的 xmms2 gui,雖然剛開始開發而已,還不是很穩,但已有一些亮眼的功能:

  • 支援 collection
  • 可編輯 collection (但我目前無法使用此功能)
  • 支援 equalizer、且支援 preset
  • medialib 的 filter 功能做得不錯
  • 支援 tray、noticification (我這邊 noticification 出不來)
  • 支援 profile
  • 可修改 tag
  • 可自訂介面顯示的 column (not stable)
值得期待!

 

需要裝 python-setuptool。

安裝資訊可參考 installation ,安裝後可執行 /usr/local/bin/etude,設定檔在 ${HOME}/.config/etude 中。

eliu
27
Promote 0 Bookmark 02010-09-11quote  
coolcd
28
Promote 0 Bookmark 02010-09-11quote  
tetralet 可能還在用,他的 Luna's Debian Archiver 有提供 xmms,不過是針對 ubuntu/debian 的,對 mandriva 可能沒用 :P
coolcd
29
Promote 0 Bookmark 02010-09-13quote  

聽可下載播放清單的網路廣播,也可以用 xmms2

$ vim xmms2-fx

#!/bin/sh
a=`/usr/bin/xmms2 list|wc -l`
# b is the number of songs in current playlist
let b="$a-2"
/usr/bin/xmms2 add -P "$@"
# c is the position to start
let c="$b+1"
/usr/bin/xmms2 jump "$c"
/usr/bin/xmms2 play

$ chmod 755 xmms2-fx

下次用 fx 下載播放清單時

用這個 script 直接開啟 或 下載後再開啟 都可以 (參考附檔截圖)

想測試的話可用 Sky.fm

edited: 1
coolcd
30
Promote 0 Bookmark 02010-09-15quote  

看到 ubuntu-tw 有人在推 DeaDBeef,於是下載來試用了一下。

首先看外觀,第一眼的印象-長得超像 foobar2000。官方的主要功能介紹如下:

  • mp3, ogg vorbis, flac, ape, wv, wav, m4a, mpc, tta, cd audio (and many more)
  • sid, nsf and lots of other popular chiptune formats
  • ID3v1, ID3v2.2, ID3v2.3, ID3v2.4, APEv2, xing/info tags support
  • character set detection for non-unicode id3 tags - supports cp1251 and iso8859-1
  • unicode tags are fully supported as well (both utf8 and ucs2)
  • cuesheet (.cue files) support, with charset detection (utf8/cp1251/iso8859-1)
  • tracker modules like mod, s3m, it, xm, etc
  • HVSC song length database support for sid
  • gtk2 interface with efficient custom widgets
  • no GNOME or KDE dependencies
  • minimize to tray, with scrollwheel volume control
  • drag and drop, both inside of playlist, and from filemanagers and such
  • control playback from command line
  • global hotkeys
  • multiple playlists
  • album artwork display
  • 18-band graphical equalizer
  • metadata editor
  • user-customizable groups in playlists
  • user-customizable columns with flexible title formatting
  • radio and podcast support for ogg vorbis, mp3 and aac streams
  • gapless playback
  • plugin support; bundled with lots of plugins, suchtt as global hotkeys and last.fm scrobbler; sdk is included
  • duration calculation is as precise as possible for vbr mp3 files (with and without xing/info tags)
  • was tested and works on x86, x86_64 and ppc64 architectures. should work on most modern platforms

這麼豐富的功能,deb 套件才 1MB 左右,非常不錯!

比較可惜的是,沒有 media library,在編輯播放清單時,遠不如 xmms2 方便。

使用介面簡單易用,但按鈕有點少,加檔案到播放清單必需從選單裡執行,或從 file manager 拖拉。

1,2,next

cht電腦資訊Linux
adm Find login register
views:122149